Rakaian level air adalah rangkaian elektronika yang berfungsi untuk mendeteksi tingkat ketinggian air yang mana pada level tertentu akan menghidupkan pompa air secara otomatis. Sehingga dengan bantuan alat ini anda tidak perlu sibuk untuk menyalakan atau mematikan pompa air pada saat penampungan penuh ataupun kosong. Mungkin kalau hanya untuk keperluan rumah tangga skala kecil, rangkaian level air ini tidak terlalu berguna. Tetapi jika untuk keperluan yang lebih besar seperti industri rumah tangga dan pabrik-pabrik skala besar maka alat ini akan menjamin ketersediaan supply air kapanpun dibutuhkan. Hal ini karena bak penampungan ataupun tedmont akan selalu berada pada posisi yang selalu tersedia air.
Prinsip kerja dari rangkaian level air ini cukup sederhana yakni mengkondisikan supaya air selalu tersedia didalam bak penampungan dengan menyalakan pompa pada saat air akan habis dan mematikan pompa pada saat bak penampungan telah penuh. Tugas untuk mengetahui posisi air di dalam penampungan adalah dilakukan oleh 4 buah kawat level sebagai sensor (pada gambar 2). Ke-empat kawat tersebut diposisikan bertingkat dari yang berada mendekati dasar penampungan hingga pada posisi teratas.
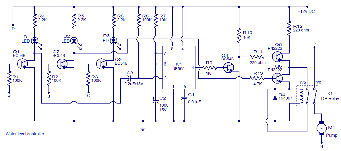
![]() |
| Gambar 1. Rangkaian Level Air |
![]() |
| Gambar 2. Kawat Probe |
Komponen yang dibutuhkan untuk rangkaian level air atau pompa air otomatis :
Resistor :
R1 : 100K
R2 : 100K
R3 : 100K
R4 : 2,2K
R5 : 2,2K
R6 : 2,2K
R7 : 10K
R8 : 100K
R9 : 1 K
R10 : 10K
R11 : 220 Ohm
R12 : 220 Ohm
R13 : 4,7 K
Kapasitor :
C1 : 0,01 uf
C2 : 100 uf
Transistor :
Q1 sd Q4 : BC 546
Q5 & Q6 : PN 2222
Dioda :
D4 : IN4007
Led : D1 sd D4
Integrated Circuit
IC NE555
Relay 9 volt
Pompa Air
Catatan :
- Power Supply yang digunakan adalah DC 12 Volt
- Probe dibuat dengan menggunakan 4 utas kawat ( kawat : A, B, C dan D )
- Pompa air sesuai kebutuhan
- Relay 9v atau 12v yang digunakan hendaknya mempunyai dispasi daya yang cukup untuk mensaklarkan besarnya arus motor listrik jala2 PLN 220 Vac.


0 komentar:
Post a Comment